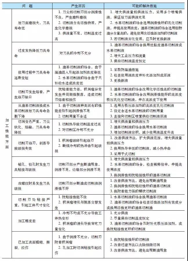
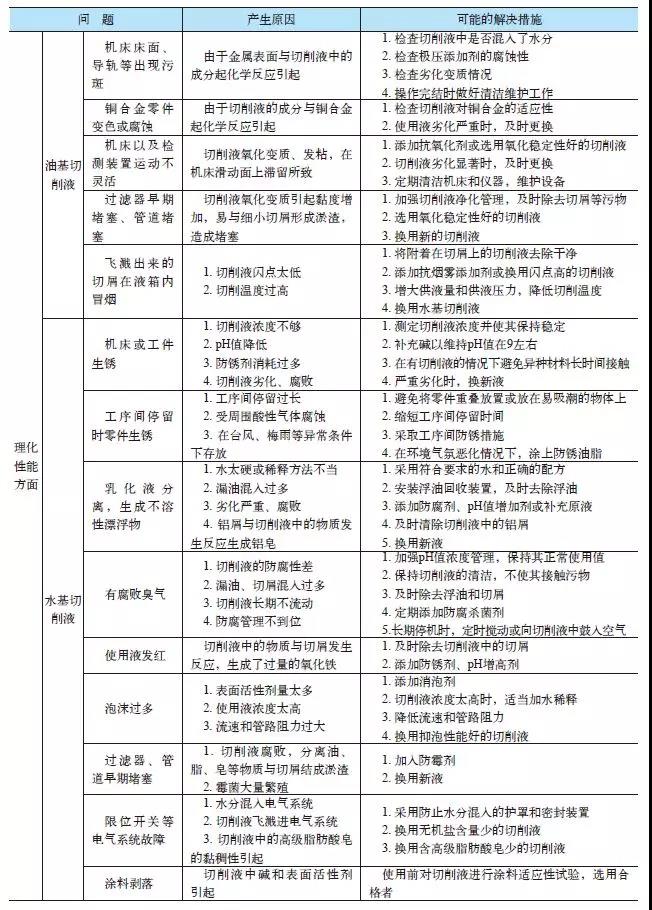
切削液由于有冷却、润滑、清洗和防锈等功能,被广泛地应用在切削加工中。切削液在使用中经常出现变质发臭、腐蚀、产生泡沫、使用操作者皮肤过敏等问题,下面结合我们工作中的实际经验,谈谈切削液使用中的问题及其对策。 一、切削波变质发臭的问题 切削液变质发臭的主要原因是:切削液中含有大量,切削液中的主要有耗氧菌和。耗氧菌生活在有矿物质的环境中,如水、切削液的浓缩液和机床漏出的油中,在有氧条件下,每 20~30min分裂为二。而生存在没有氧气的环境中,每小时分裂为二,代谢释放出SO2,有臭鸡蛋味,切削液变黑。当切削液中的大于106时,切削液就会变臭。 (1) 主要通过以下渠道进入到切削液中: 1)配制过程中有侵入,如配制切削液的水中有。 2)空气中的进入切削液。 3)工件工序间的造成切削液的感染。 4)操作者的不良习惯,如乱丢脏东西。 5)机床及车间的清洁度差。 (2)控制生长的方法 1)使用、稳定性好的切削液。 2)用纯水配制浓缩液,不但配制容易,而且可切削液的润滑性,且减少被切屑带走的量,并能防止侵蚀。 3)使用时,要控制切削液中浓缩液的比率不能过低,否则易使生长。 4)由于机床所用油中含有,所以要尽可能减少机床漏出的油混入切削液。 5)切削液的pH值在8.3~9.2时,难以生存,所以应及时加入新的切削液,提高pH值。 6)保持切削液的清洁,不要使切削液与污油、食物、烟草等污物接触。 7)经常使用剂。 8)保持车间和机床的清洁。 9)设备如果没有过滤装置,应定期撇除浮油,污物。 二、切削液的腐蚀问题 (1)产生腐蚀的原因 1)切削液中浓缩液所占的比例偏低。 2)切削液的pH值过高或过低。例如PH>9.2时,对铝有腐蚀作用。所以应根据金属材料选择合适的pH值。 3)不相似的金属材料接触。 4)用纸或木头垫放工件。 5)零部件叠放。 6)切削液中的数量超标。 7)工作环境的湿度太高。 (2)防治腐蚀的方法 1)用纯水配制切削液,并且切削液的比例应按所用切削液说明书中的推荐值使用。 2)在需要的情况下,要使用防锈液。 3)控制的数量,避免的产生。 4)检查湿度,注意控制工作环境的湿度在合适的范围内。 5)要避免切削液受到污染。 6)要避免不相似的材料接触,如铝和钢、铸铁(含镁)和铜等。 三、产生泡沫的问题 在使用切削液时,有时切削液表面会产生大量泡沫。 (1)产生泡沫的主要原因 1)切削液的液面太低。 2)切削液的流速太快,气泡没有时间溢出,越积越多,导致大量泡沫产生。 3)水槽设计中直角太多,或切削液的喷嘴角度太直。 (2)避免产生泡沫的方法 1)在集中冷却系统中,管路分级串联,离冷却箱近的管路压力应低一些。 2)切削液的液面不要太低,及时检查液面高度,及时添加切削液。 3)控制切削液流速不要太快。 4)在设计水槽时,应注意水槽直角不要太多。 5)在使用切削液时应注意切削液喷嘴角度不要太直。 四、 操作者皮肤过敏的问题 (1)产生操作者皮肤过敏的主要原因 1)pH值太高。 2)切削液的成分。 3)不溶的金属及机床使用的油料。 4)浓缩液使用配比过高。 5)切削液表面的保护性悬浮层,如气味封闭层、防泡沫层。剂及不干净的切削液。 (2)在工作中,为了避免操作者皮肤过敏,应该注意以下几点 1)操作者应涂保护油,穿工作服,带手套,应注意避免皮肤与切削液直接接触。 2)切削液中浓缩液比例要按照切削液的推荐值使用。 3)使用剂要按说明书中的剂量使用。 还有,氟橡胶、脂橡胶受切削液影响变形较小,在用作机床密封件时,可优先考虑。为了防止变形,机床密封件所用橡胶含脂量一般应大于35%。另外,为了防止切削液引起机床油漆脱落,可选择环氧树脂漆或聚腔酯漆。 总之,在正常生产中使用切削液,如果能注意以上问题,可以避免不的经济损失,地提高生产效率。

